cat_110
猫干细胞技术新突破!维赛生物相关研究见刊国际期刊,专利同步受理!

近期,维赛生物在猫科动物再生医学领域的研究成果迎来重要进展,联合佛山大学等科研团队完成的论文《Derivation of genetically stable mesenchymal stem cells from feline embryonic cell aggregates》于 2026 年 1 月正式在国际期刊《The Veterinary Journal》(DOI:10.1016/j.tvjl.2026.106546)在线发表。此前,该技术的核心制备方法已成功获得国家知识产权局专利受理,实现了学术成果与技术保护的协同推进。

技术背景:破解猫干细胞临床应用难题

间充质干细胞(MSCs)凭借自我更新、多向分化及免疫调节等特性,已成为宠物再生医学的核心研究方向。目前,猫用间充质干细胞主要来源于骨髓、脂肪、脐带等成年组织,但这类来源存在明显局限:供体取材会造成创伤,且细胞增殖能力有限、分化潜能随传代逐渐下降,难以满足规模化临床治疗需求。

与此同时,全球流浪猫种群控制中,大量处于早期妊娠阶段的猫咪在绝育手术后,其子宫内的早期胚胎常被常规丢弃。这些胚胎富含原始干细胞,是极具价值的生物资源,却因缺乏标准化利用方案而未被有效开发。维赛生物团队针对这一现状,开展了废弃胚胎资源化利用的专项研究,旨在开发一种更优质、更可持续的猫间充质干细胞来源。

研究成果:优质干细胞具备多重核心优势

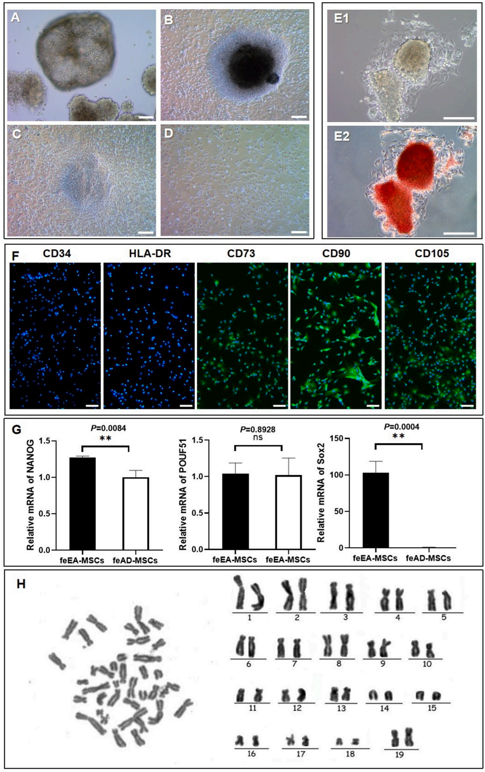
经过系统研究与验证,维赛生物团队开发的猫胚胎细胞球衍生间充质干细胞(feEA-MSCs)展现出突出的应用潜力,核心优势体现在三方面:

其一,细胞特性更优。该干细胞高表达 CD73、CD90、CD105 等间充质干细胞特征标志物,低表达 CD34、HLA-DR 等无关标志物,完全符合国际细胞治疗学会(ISCT)制定的 MSC 表型标准。同时,其多能性相关基因(NANOG、SOX2)表达量显著高于传统脂肪源间充质干细胞(AD-MSCs),碱性磷酸酶活性持续稳定,保留了更强的原始干细胞特性,在增殖能力和分化潜能上更具优势。

其二,遗传稳定性可靠。经核型分析验证,feEA-MSCs 表现出优异的遗传稳定性,多次长期传代后,仍保持正常猫二倍体染色体核型,无染色体数目异常或结构畸变等问题。这一特性从根源上降低了细胞临床应用中的安全风险,为后续规模化扩增和治疗应用提供了关键保障。

其三,资源利用更具价值。该技术创新性地将绝育手术中废弃的早期胚胎转化为高纯度干细胞,既解决了传统干细胞来源的诸多局限,又实现了生物资源的可持续利用,兼具技术创新性与伦理可行性。

成果价值:学术验证与专利保护双管齐下

此次发表的国际论文,通过严谨的实验设计和系统的数据论证,详细阐述了 feEA-MSCs 的生物学特性及转化应用潜力,为该技术的后续推广提供了权威学术背书。研究证实,feEA-MSCs 在猫科动物组织修复、关节疾病治疗、免疫调节等场景中具有广阔应用前景,有望成为猫再生医学领域的新型细胞工具。

未来展望:推进技术临床转化落地

作为专注宠物干细胞领域的高科技企业,维赛生物始终以产学研融合为核心驱动力,此次成果是公司与佛山大学等科研机构深度合作的又一体现。下一步,团队将重点推进 feEA-MSCs 技术的临床转化研究,优化细胞冷冻保存与复苏方案,建立标准化的细胞治疗产品体系,并开展相关疾病模型的体内疗效评估。

未来,维赛生物将持续深耕宠物再生医学技术创新,不断完善多物种、多组织来源的干细胞技术平台,以更成熟的技术产品赋能宠物医疗行业,为伴侣动物健康提供更优质的解决方案。

2024©维赛(佛山)生物科技有限公司 粤ICP备2023094990号-1技术支持:美站点