cat_110
维赛进展|维赛生物发表马干细胞高水平论文!

     近日,维赛(佛山)生物科技有限公司与佛山大学合作的研究论文《Equine adipose tissue-derived extracellular vesicles enhance adipose mesenchymal stem cell survival ex vivo》在国际兽医权威期刊《The Veterinary Journal》(兽医学1区,IF: 3.1)上在线发表。研究首次证实,马脂肪组织来源的细胞外囊泡(ATEV)可显著提升脂肪间充质干细胞(ADSC)的体外存活率与功能活性。


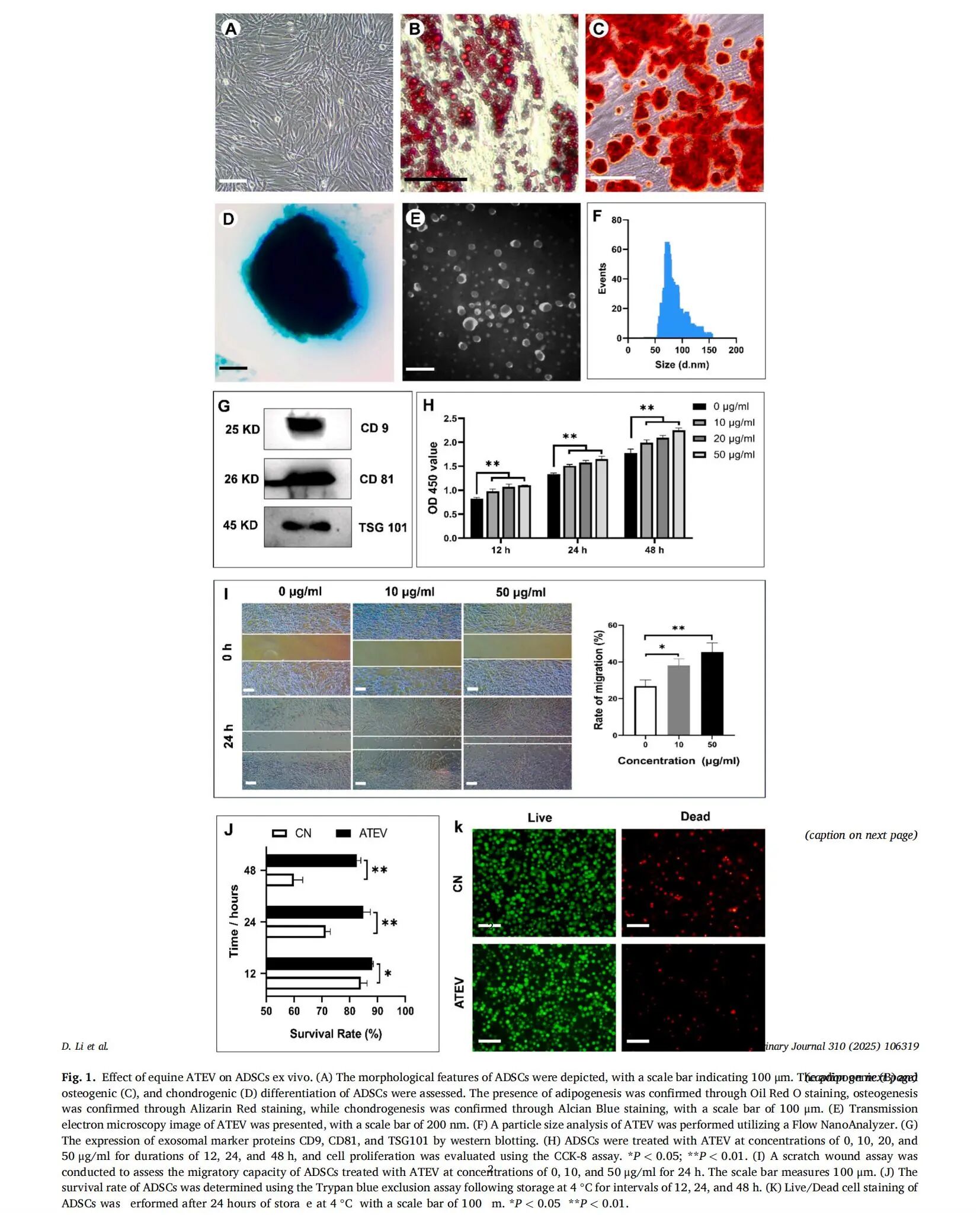
    本研究在马脂肪组织间充质干细胞分离过程中同步提取ATEV,通过CCK-8增殖实验、划痕迁移实验证实ATEV对间充质干细胞的增殖和迁移具有显著促进作用。台盼蓝拒染法与活死细胞染色进一步证明ATEV可使ADSC在4℃储存48小时的存活率提升22.73 %。这些研究为马间充质干细胞的临床应用提供了新策略。


研 究 背 景

脂肪间充质干细胞(ADSC)因其强大的组织修复与免疫调节能力,在赛马运动性损伤治疗中具有重要价值。然而,ADSC在体外存储期间的活性衰减严重影响其临床疗效。脂肪组织源性细胞外囊泡(ATEV)作为细胞间通讯载体,可能通过传递生物活性物质参与ADSC的功能调控,但其在马源ADSC中的作用未见报道。


关键技术方法

1. 双联提取技术:同步分离马ADSC与ATEV(胶原酶消化→梯度离心→超速离心纯化)

2. ATEV表征:透射电镜(球形结构,图1E)、纳米流式(粒径79.95nm,图1F)、Western blot(CD9/CD81/TSG101阳性,图1G)

3. ADSC活性检测:

(1)CCK-8法检测增殖活性(0-50μg/ml ATEV处理);

(2)划痕实验评估迁移能力;

(3)通过台盼蓝拒染与Calcein/PI染色法检测4℃存储条件下的细胞存活率。


主要实验结果

1. ATEV显著提升ADSC增殖活性;

2. ATEV增强ADSC迁移能力;

3. 体外存活率明显提升。



应用价值与展望

本研究创新性提出"ADSC-ATEV联合保存"策略:在ADSC提取时同步获得同源ATEV,将其作为天然保护剂应用于细胞存储运输环节。该方案具有三大优势:

 1. 源头增效:利用脂肪组织自身组分维持间充质干细胞活性;

 2. 操作闭环:无需外源添加因子,降低质量控制风险;

 3. 成本优化:实现组织资源最大化利用。


2024©维赛(佛山)生物科技有限公司 粤ICP备2023094990号-1技术支持:美站点